昨(17)晚21:41台東關山發生規模6.4地震,後續餘震不斷,中央氣象局通報,今14:44台東池上再發生規模6.8地震,地震深度7km,最大震度包括台東6強、花蓮6弱。在強震過後,花蓮玉里傳出有房屋倒塌,目前傷亡不明。

中央氣象局通報,今14:44台東池上再發生規模6.8地震,地震深度7km,最大震度包括台東6強、花蓮6弱、南投5弱、嘉義4級、高雄4級、台南4級、雲林4級、屏東4級、彰化4級、台中4級、苗栗4級、宜蘭4級、新竹4級、台北4級、桃園3級、澎湖3級、馬祖1級。


國防部指出,國軍第二作戰區(花防部跟台東指揮部)已一級開設,初查國軍設施暫無災損。相關情形會持續更新。
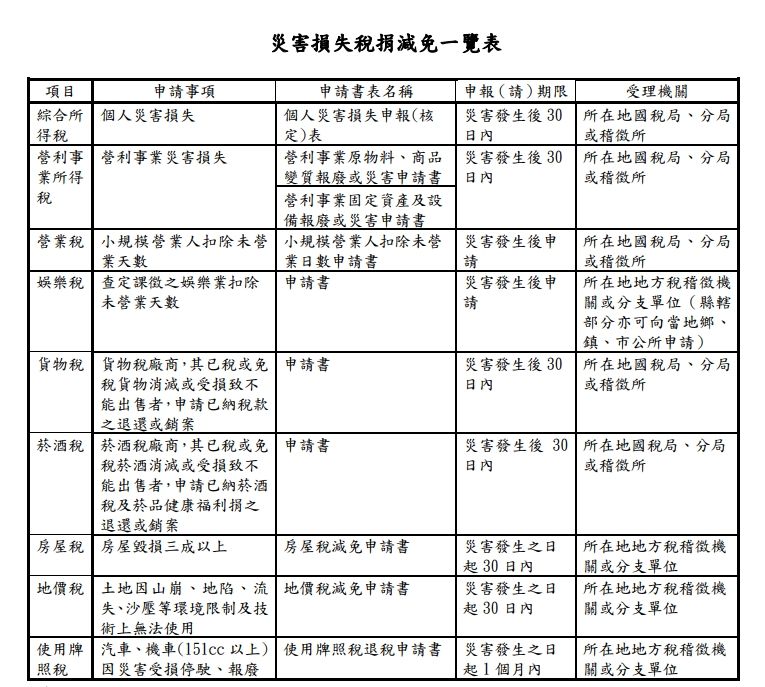
今(18)日下午14時44分台東池上發生規模6.8地震,地震深度7km,最大震度包括台東6強、花蓮6弱,花蓮也因此傳出不少災情,財政部也表示,將主動協助及輔導受災納稅義務人申報(請)各項稅捐減免。
財政部表示,近日花東地區頻繁發生地震造成民眾財產損失,財政部已責成稅捐稽徵機關秉持從寬、從速原則,主動協助及輔導受災納稅義務人申報(請)各項稅捐減免。

財政部也提醒納稅義務人,防疫期間請多加利用財政部稅務入口網(https://www.etax.nat.gov.tw)線上申請稅捐減免,以減少接觸染疫風險。
財政部指出,納稅義務人如對於災害損失稅捐減免之規定或申報(請)方式有不明瞭的地方,可就近向所在地稅捐稽徵機關查詢或於上班時間撥打免費服務專線0800-000-321,將有專人解說。

